Abstract
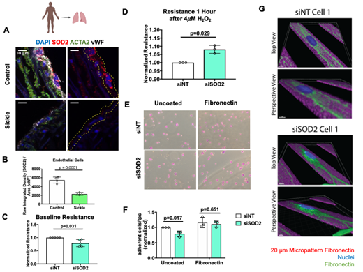
Sickle cell disease (SCD) patients suffer from hemolysis in microcirculation. On the one hand, hemoglobin and heme released from sickled red blood cells catalyze reactive oxygen species (ROS) generation by Fenton chemistry. On the other hand, sickled red blood cells occlude capillaries, creating a hypoxic condition that exacerbates ROS production. As an essential antioxidant mechanism, superoxide dismutase 2 (SOD2) detoxifies superoxide by converting it to hydrogen peroxide (H 2O 2) in the mitochondria. In SCD patients, despite the elevated ROS production, we found that SOD2 expression is suppressed in the pulmonary endothelium (Figure 1A,B). Therefore, we hypothesize the depletion of endothelial SOD2 compromises endothelial function and exacerbates the progression of SCD.
To examine the role of endothelial SOD2, we silenced SOD2 gene expression (SOD2 KD) with siRNA in primary human pulmonary microvascular endothelial cells (hPMVECs). Knocking down SOD2 in hPMVECs accelerated mitochondrial superoxide production and compromised mitochondrial potential. However, mitochondrial respiration, the activity of respiratory complexes, and the cellular ATP content were not affected by SOD2 KD. An important function of endothelial cells is to form a barrier and sequester cellular and molecular contents in the blood. SOD2 KD hPMVECs exhibited increased albumin leakage and decreased transendothelial resistance, indicating a disrupted endothelial barrier(Figure 1C). The defect in the endothelial barrier was rescued by adding 4 mM H 2O 2(Figure 1D), suggesting SOD2-derived H 2O 2 may serve as a critical signaling molecule. Moreover, cell migration or proliferation was inhibited in SOD2 KD hPMVECs, which was examined by a scratch assay.
Since both cell migration and barrier maintenance require focal adhesion assembly, we next investigated the role of SOD2 in focal adhesion dynamics. In an attachment assay, SOD2 KD reduced cell attachment rate on uncoated plates, which was blunted by fibronectin precoating, indicating a fibronectin-dependent defect in cell adhesion(Figure 1E,F). Notably, although fibronectin protein expression in hPMVECs was not altered, SOD2 KD decreased the dimer/monomer ratio. Furthermore, confocal images showed that fibronectin was retained in SOD2 KD cells(Figure 1G), highlighting the importance of SOD2 in fibronectin assembly.
In conclusion, we demonstrated for the first time that SOD2 expression is diminished in the pulmonary endothelium of SCD patients and that endothelial SOD2 is crucial for endothelial function by facilitating fibronectin assembly. The importance of SOD2 in endothelial function may prove therapeutic value in SCD patients, which requires further investigation.
No relevant conflicts of interest to declare.

This feature is available to Subscribers Only
Sign In or Create an Account Close Modal